Withdrawing refers to sending fiat or crypto to external entities.
There are 4 steps to performing a withdrawal from an account:
- Create a Counterparty for the external entity receiving the funds and have it approved.
- Create a Withdrawal using counterparty
- Accept the Withdrawal
- (If required) Upload documents to withdrawal object if RFI occurs.
- The purpose
PERSONAL_ACCOUNTis only valid with counterparties that have theprofile.relationship_to_customerfield set asSELF.PERSONAL_ACCOUNTis not a valid purpose for payments to 3rd parties.
The Retrieve Withdrawal Status endpoint is used to understand the current state of a withdrawal and to manage RFIs.
Rail may request additional information or context related to a withdrawal. Often RFIs are to provide a proof of payment (e.g. invoice) related to the withdrawal.
Once trigger, ALL RFIs MUST be responded to. In order to satisfy an RFI, clients must upload a document (invoice) to the withdrawals. Once the document is uploaded and accepted, the withdrawal will be processed and funds sent to ultimate beneficiary.
Failure to satisfy the RFI will result in delays in withdrawal processing times or withdrawals being rejected. Consistent refusal to complete RFIs may result in offboarding at the customer level, and extreme cases, full offboarding at the client level.
If Rail requires more information on a withdrawal it will request a document to be uploaded to the withdrawal.
Client can subscribe to the WITHDRAWAL_CHANGES_REQUESTED webhook event to receive realtime notifcations when an RFI occurs. This webhook contains the withdrawal id the RFI is related to.
Clients can use the Retrive Withdrawal Status endpoint to understand what is required to satisfy the RFI. The response of Retrieve Withdrawal Status will show that the status of the withdrawal is CHANGES_REQUESTED. The response will also list the 'errors' that need to be satisfied before the withdrawal can continue processing. For withdrawals, the request will usually require clients to upload a proof of payment (invoice) to the withdrawal in question.
The document_errors block of the response will contain a document_id for clients to upload the invoice to.
To upload a document to a withdrawal, use the Upload Document API passing in the document_id from the Retrieve Withdrawal Status response, along with the document file.
Once the document is uploaded, and Rail is satisfied with the information provided, the status of the withdrawal will be updated to IN_PROGRESS and the withdrawal will be processed. Once the withdrawal is processed the withdrawal status will change to EXECUTED.
In the sandbox, all FIAT withdrawals with an amount above 100 USD will trigger the Pre-Accept RFI scenario.
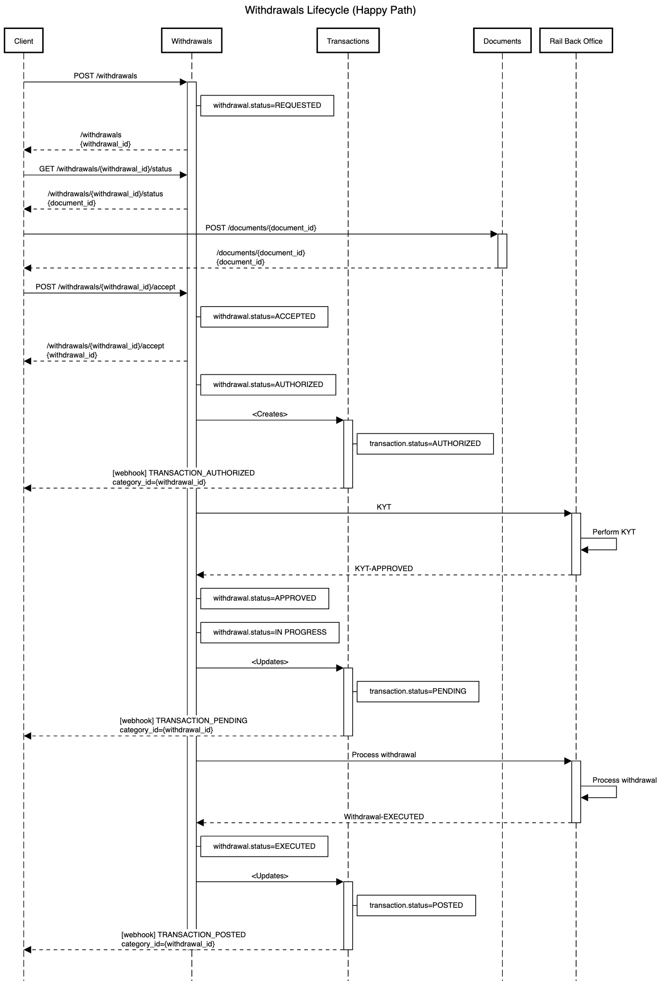
Scenario where the withdrawal lifecycle executes without any RFI being required.
| Action | Withdrawal Status |
|---|---|
| Request withdrawal | REQUESTED |
| (Optional) Client uploads document to withdrawal. | REQUESTED |
| Accept withdrawal | ACCEPTED |
| Withdrawal waiting for approval | AUTHORIZED |
| Withdrawal is approved | APPROVED |
| Withdrawal begins processing | IN_PROGRESS |
| Withdrawal successfully sent | EXECUTED |

Scenario where the Rail requires additional information to be provided on the withdrawal.
| Action | Withdrawal Status |
|---|---|
| Request withdrawal | REQUESTED |
| RFI is required for withdrawal | CHANGES_REQUESTED |
| Client uploads document to withdrawal. Withdrawal can now be Accepted. | REQUESTED |
| Accept withdrawal | ACCEPTED |
| Withdrawal waiting for approval | AUTHORIZED |
| Withdrawal is approved | APPROVED |
| Withdrawal begins processing | IN_PROGRESS |
| Withdrawal successfully sent | EXECUTED |

Scenario where the Rail requires additional information to be provided on the withdrawal.
| Action | Withdrawal Status |
|---|---|
| Request withdrawal | REQUESTED |
| Accept withdrawal | ACCEPTED |
| Withdrawal waiting for approval | AUTHORIZED |
| Withdrawal is approved | APPROVED |
| Withdrawal begins processing | IN_PROGRESS |
| RFI is required for withdrawal | CHANGES_REQUESTED |
| Client uploads all documents. that is accepted. RFI review begins. | IN_REVIEW |
| RFI response is accepted. Withdrawal begins processing again. | IN_PROGRESS |
| Withdrawal successfully sent | EXECUTED |
